原創霍啟剛公佈詳細房產清單,遠超規定的透明度!

“霍啟剛首公開個人財產”相關話題(以及“霍啟剛35套物業曝光”標籤等)登上社交媒體平臺微博熱搜房產

原創霍啟剛公佈詳細房產清單,遠超規定的透明度!

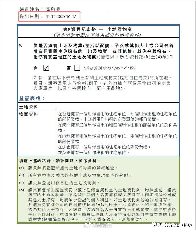
霍啟剛在去年最後一天臨下班的時候(元旦前夕),即2025年12月31日16時47分,卡點提交了個人財產申報表格(也有拖延症?)!

原創霍啟剛公佈詳細房產清單,遠超規定的透明度!

尤其值得注意的是,相比於之前的2次模糊申報,這一次詳細公開了自己的房產清單,不僅全面詳細,更是遠超規定的透明度!

其中2022年的申報房產,沒有提及名下擁有的房產數量,僅僅只是申報在全球多地擁有房產,包括香港、內地,以及法國和英國;

2025年7月則是進一步申報在香港的14處房產,位於港島和九龍,分別4個,和10個房產

原創霍啟剛公佈詳細房產清單,遠超規定的透明度!

展開全文

下面房產,附上霍啟剛首次公開的全球35處房產詳細清單:

在香港共計擁有22處房產房產

其中,1處自用住宅單位(即目前一家五口居住的淺水灣豪宅)、7個用於出租的住宅單位的部分產權,以及14個用於出租的商鋪的部分產權房產

原創霍啟剛公佈詳細房產清單,遠超規定的透明度!

在澳門共計擁有7處房產,其中3個自用、以及4個用於出租的商鋪的部分產權房產

在內地共計擁有4處房產(集中在大灣區),其中2個自用住宅單位(珠海),以及2個用於出租的住宅的部分產權(東莞和中山)房產

在海外共擁有2處房產房產

其中法國擁有1個自用住宅單位的部分產權房產。英國擁有1處用於出租的住宅單元。

原創霍啟剛公佈詳細房產清單,遠超規定的透明度!

值得一提的是,在上述公示的多項房產中,霍啟剛之所以只擁有部分產權,那是因為都是他和郭晶晶婚後共同持有房產

原創霍啟剛公佈詳細房產清單,遠超規定的透明度!

本站內容來自使用者投稿,如果侵犯了您的權利,請與我們聯絡刪除。聯絡郵箱:[email protected]

本文連結://m.sdhbcy.com/post/3651.html

🌐 /